The Open Network (TON) 研究报告
一个由社区使用 Telegram 设计的技术所创建的去中心化且开放的互联网。
一、摘要
The Open Network(TON)结合了一层区块链与一系列网络协议,形成了一个类似互联网的去中心化平台。最初由尼古拉·杜罗夫开发,并由开源开发者社区推进,TON 支持多种应用,包括数字金融和去中心化存储。其架构采用了主链和多个工作链,增强了可扩展性,并支持网络上的大规模交易和复杂操作。
TON 的开发包括 Fragment 平台,这是一个去中心化的市场,已处理超过 3.5 亿美元的交易,展示了网络的功能和经济能力。与 Telegram 的整合促进了内容货币化和用户互动的新方法,利用了该平台的广泛使用。在阿联酋的认可和与主要科技公司的合作,进一步扩大了 TON 的全球影响力。
随着 TON 的持续发展,其在推动用户向去中心化网络过渡方面的角色愈发重要。TON 网络处理大量交易并支持多种应用的能力,使其在区块链创新中有潜力占据领先地位。通过正在进行的战略举措和不断增长的采用率,TON 旨在提升全球数字交易的效率和安全性,为区块链技术的广泛应用做出贡献。
二、简介
The Open Network (TON) 是一个由一层区块链(TON 区块链)和一系列网络协议(TON 网络)组成的去中心化计算机网络,这些协议支持区块链,也可以作为独立的去中心化网络。它最初由尼古拉·杜罗夫开发,他与兄弟帕维尔·杜罗夫在 2013 年共同创立了 Telegram。
Telegram 与 TON 的历史
杜罗夫兄弟于 2013 年创立了 Telegram,使命是“提供一种在全球范围内都能使用的安全通信方式”。在 Telegram 之前,他们因创立了类似 Facebook 的俄罗斯社交媒体平台 VKontakte(VK)而广受关注。帕维尔·杜罗夫是 VK 的 CEO,2014 年因投资者声称受到俄罗斯政府的压力,要求提供用户数据并审查政治内容而被迫离职。随后,兄弟二人离开俄罗斯,专注于开发 Telegram,强调用户隐私和安全。
由于其在速度和安全性上的优势,Telegram 迅速普及,到 2018 年 3 月,其月活跃用户已超过 2 亿。在此之前,Telegram 主要由帕维尔通过他的 Digital Fortress 基金资助。为了在保持平台独立性和免受外部影响的情况下筹集外部资本,杜罗夫兄弟探索了多种融资方式。2018 年,他们推出了 Telegram The Open Network(TON),旨在创建一个去中心化的区块链平台,并推出其加密货币 Gram。TON 的首次代币发行(ICO)从私人投资者处筹集了 17 亿美元。然而,美国证券交易委员会(SEC)在 2019 年 10 月介入,起诉 Telegram 进行未经注册的证券发行。此后漫长的法律战导致 Telegram 在 2020 年 5 月放弃了 TON 项目,并同意向投资者返还 12 亿美元,并支付 1850 万美元的罚款。
然而,这并未标志着 TON 的终结。代码从 Telegram 中分离出来并开源,剩余的测试网代币被发送到智能合约,使任何人都可以参与未来的挖矿。随后,由阿纳托利·马科索夫和基里尔·叶梅利扬年科领导的一小组开源开发者恢复了项目的开发。项目重命名为 Toncoin,最终演变为 TON,并得到了帕维尔·杜罗夫的全面支持。
三、TON 的组成部分
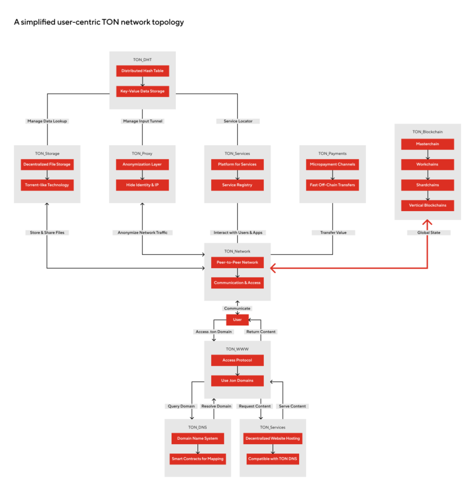
The Open Network 由网络和存储组件组成,本身就是一个强大的去中心化网络和 Web 技术栈。The Open Network 包括以下核心组件:
TON 区块链: 一个区块链的区块链——包含主链、工作链、分片链及垂直区块链。
TON 网络: 用于与网络通信 / 访问的 P2P 网络。
TON 代理: 类似于 TOR/I2P 的网络代理 / 匿名层,用于隐藏节点的身份和 IP 地址。
TON DNS: 通过智能合约映射人类可读的域名到账户、智能合约、服务和网络节点。
用于注册和管理.ton 域名。
TON Sites: 允许用户建立去中心化网站,可以通过 example.ton 访问,并与 TON DNS 域名查找兼容。
类似于在 AWS 实例上托管 NGINX Web 服务器。
TON WWW: 协议,允许用户在浏览器中通过.ton 域名访问 TON Sites。
TON Storage: 通过 TON 网络使用类似 torrent 技术的去中心化文件存储和共享。
TON DHT: 一个分布式哈希表——去中心化的数据结构,用于存储键值对,每个节点管理整体数据的一部分,支持高效且弹性的查找和检索。
用于 TON Storage 的“torrent tracker”、TON 代理的“输入隧道定位器”和 TON 服务的服务定位器。
TON Services: 一个服务平台,通过网络和代理访问,支持类似浏览器或智能手机应用的交互。
可以是链上、链下或混合的,由人类用户或其他应用程序 / 机器人使用。
包括服务注册表及运行它们的节点。
TON Payments: 一个链下价值快速转移的微支付通道网络,类似于比特币闪电网络。
以下是从用户角度来看,它们如何组合在一起的简化概述。
总而言之,除了其区块链核心外,The Open Network 还拥有一整套全面的技术,包括类似于 TOR 的网络堆栈、去中心化且抗审查的 DNS、去中心化存储、用于匿名通信的代理、集成支付等。随着 TON 的发展,它可能开创一个完全去中心化的网络生态系统,从 HTML 代码到托管和交付基础设施(包括服务器和代理)的各个环节,网站都将具有抗审查能力。此外,通过 TON 服务、TON 支付和 Telegram 小程序,我们期待看到只有在 TON 上才可能实现的令人兴奋的新型消费者应用程序和商业模式。
四、技术架构
The Open Network 的技术架构利用了多区块链框架,旨在增强可扩展性,确保强大的安全性,并促进无缝的互操作性。这个多层结构使 TON 能够高效管理大量交易和交互。
多区块链设计
TON 的架构围绕着一个中央主链和多个工作链构建,每个工作链可以进一步细分为分片链。这种层次结构使 TON 能够扩展并管理网络中的不同类型和数量的交易。
主链:在层次结构的顶端,主链在维护 TON 网络的整体完整性和连续性方面发挥着关键作用。它充当主要的分类账,记录和验证重大网络变化,协调各个工作链,并确保全球共识得到维护。主链负责跨工作链和分片链的交易最终性和检查点等关键功能,作为网络多链架构中的最终仲裁者。
工作链:独立的区块链,在主链的监督下并行运行。每个工作链设计用于满足特定需求或行业,例如不同的代币经济、去中心化应用程序(dApps)或合规要求,允许网络内的定制和灵活性。工作链可以有自己的交易格式、共识协议,甚至是其虚拟机的规则,开发者可以根据特定用例调整功能。
分片链:为了进一步增强可扩展性,每个工作链可以分为多个分片链。这种划分旨在更有效地分配交易负载,将整体交易的一个部分分配给每个分片链。通过在多个分片链上并行处理交易,TON 极大地提高了其交易处理能力。分片链根据其所属工作链的规则运行,但主要专注于扩大交易吞吐量。它们在主链的帮助下同步和验证交易,后者汇总并最终确定整个网络的交易。
这种多区块链方法通过根据其专门化将任务委托给不同的链,使 TON 能够高效处理各种类型和大量的交易。这种划分不仅优化了处理速度和网络响应时间,还增强了网络根据负载和需求动态扩展的能力。
通过分片链实现可扩展性
可扩展性是 TON 架构的一个关键方面,主要通过其分片链实现。每个分片链仅处理一部分交易,从而有效地将计算和存储工作负载分散到整个网络。此方法减少了延迟并提高了吞吐量,因为多个分片链可以同时运行而不会使任何单个链超负荷。 分片链的动态配置还允许 TON 根据实时使用情况和交易量调整其可扩展性。如果某个工作链负载过重,它可以进一步细分为更多的分片链,从而更均匀地分配负载,并保持网络的高性能
跨链互操作性:促进链间通信
TON 内的互操作性对于保持其各个区块链组件之间的流畅通信至关重要。主链通过管理跨链交易和数据传输来实现这一点,确保跨工作链和分片链的操作保持一致和安全。这一系统允许网络的不同部分之间进行无缝交互,使涉及多个链的复杂操作能够顺利执行而无需用户干预。
安全性:权益证明和提名人池
TON 通过权益证明(PoS)机制维护其安全性,验证者通过抵押代币来保护网络。该 PoS 系统通过引入提名人池得到增强,允许较小的持有者集体参与验证过程,从而实现安全过程的民主化并增强网络的健壮性。由于经济利益的参与,验证者受到激励保持诚实,而提名人池则确保更多的持有者能够参与网络安全。
TON 的多区块链架构,通过主链、工作链和分片链的划分,是实现现代区块链网络所需的可扩展性、灵活性和安全性的一种强大模式。这种设计使 TON 能够在保持高吞吐量和强大安全性的同时,高效管理不断增长的去中心化应用程序和服务生态系统。
五、经济和治理模式
自 2019 年通过一次 17 亿美元的 ICO 以来,TON 经历了显著变化,但因监管障碍而面临挑战。2022 年由 TON 基金会复兴,已发展成为一个拥有 50 亿枚代币的去中心化网络,每年增长 0.6%(3000 万代币)。目前有 25 亿枚代币在流通中,支持网络内的交易、质押和治理。
初始分配中,98.55% 的代币通过工作量证明(PoW)挖出,剩下的 1.45% 由开发团队持有。
为了应对中心化风险,2023 年 2 月通过了一项重大提案,冻结了非活跃钱包四年,影响了总供应量的 21%。此决策针对 171 个持有超过 10.81 亿 TON 币的钱包,占总流通量的约 21%。这一举措旨在增强流动性,并引发了关于 TON 生态系统中中心化和治理自主权的讨论,突显了监管行动与去中心化原则之间的微妙平衡。
TON 网络中的验证者在维护其完整性方面起着至关重要的作用,如果他们认真履行职责,如签署所有区块、保持在线并避免无效区块签名,他们每年可获得高达其质押额 10% 的收益。这一奖励制度足以补偿验证者,使他们能够投资更好的硬件来管理日益增长的交易量。平均而言,预计在任何时候,TON 币的总供应量中不会有超过 10% 被锁定在验证者质押中,从而产生约 2% 的年通胀率。这种通胀被视为社区对验证者维护网络运营服务的支付。
相反,如果验证者行为恶劣,他们的一部分或全部质押可能会被没收作为惩罚。没收的质押的一大部分可能会被销毁,产生对 TON 币总供应量的通缩效应。一小部分罚款也可能被奖励给提供恶意验证者行为证明的验证者或“渔民”,通过激励监控验证者活动,进一步增强网络的完整性。
TON 的费用机制与以太坊的用户付费模式显著不同。相反,TON 采用了开发者付费模式。与以太坊的同步智能合约不同,Dfinity 和 TON 都利用了异步演员架构来实现并行计算。
TON 的交易费用由几个部分组成:存储费用、消息输入和输出费用、路由费用和计算费用。平均而言,交易费约为 0.005 TON,但这一数值可以由验证者根据需要调整。交易费用的目的是阻止恶意行为者过载网络。此外,收取的费用有一半用于奖励验证者和提名者,激励他们维护网络的安全和效率。
TON 的交易费用有一半被销毁,意思是它们被发送到一个黑洞地址并永久从流通中移除。此外,大多数被罚没的恶意验证者资金也会被销毁。这种销毁机制有助于减少流通供应,增强 TON 网络的整体经济稳定性和通缩特性。TON 还可以通过 Telegram 钱包直接购买,用于匿名账户、广告和在 Fragment 市场购买明星。
TON 社区中的治理
TON 采用了一个去中心化投票平台,TON.VOTE,代币持有者在这里可以影响项目的发展和重大政策决策。这种参与式方法确保了社区在生态系统演变中的核心地位。
TON.vote Platform
主要投资者和合作伙伴
TON 的机构采用得到了诸如 Pantera Capital 和 Animoca Brands 等知名公司的重大投资的显著增强。Pantera Capital 通过推出专门的投资基金来筹集资本购买 TON 代币,表现出对 TON 在加密市场潜力的高度信心。Animoca Brands,以推动游戏和开放元宇宙中的数字产权著称,已成为 TON 区块链上最大的验证者,支持各种 GameFi 项目,并在 Telegram 中集成了基于 TON 的应用程序。这些战略投资和合作伙伴关系突显了 TON 能力的强大机构背书及其在区块链领域未来潜力。
质押及其对去中心化的影响
TON 采用了权益证明(PoS)共识模型,验证者在维护网络安全方面发挥着关键作用,确保区块的有效性并获得 Toncoin 作为奖励。要参与,验证者需要先进的硬件和大量的 Toncoin 进行固定期限的质押。对硬件的高要求,例如 16 核 CPU 和高速互联网,通常将这一角色限制在拥有大量资源的人群中,可能会将控制权集中在更富有的参与者手中。验证者不仅从交易费用和验证过程中生成的新币中获得奖励,平均每日收入约为 120 Toncoin,他们还面临因未参与或恶意行为而受到的严格惩罚,范围从罚款到完全没收质押。这种结构化的激励和惩罚制度旨在确保网络的健康和完整性。验证者职位竞争激烈,需至少质押 30 万 Toncoin 才能进入选举,成功的候选人将在整个验证周期内验证区块。
TON 的代币经济学设计旨在平衡验证者的激励,确保网络安全并维持经济稳定。权益证明共识机制、稳健的质押系统和与网络使用情况一致的交易费用结构的结合,确保了 TON 区块链的可持续性和可扩展性。
六、The Open Network(TON)的现状
The Open Network 显示出了可衡量的增长和活跃度,从一些财务指标和用户参与统计中可以看出。这一部分报告提供了 TON 当前统计数据的概述,突显了其生态系统的关键方面。
总锁仓量(TVL):TON 的 TVL 约为 9.19 亿美元。以下我们将讨论哪些应用程序的 TVL 最多。
稳定币:TON 上的稳定币市值为 6.19 亿美元,USDT 是唯一可用的稳定币。TON 占总稳定币市值的约 0.38%。
USDT 的集成尤为显著,特别是在通过 Telegram 进行的交易中。
用户可以通过 Symbiosis 和 Layerswap 等平台将 USDT 桥接到 TON 网络,从而促进稳定币在 TON 生态系统中的使用。
TON 代币指标:
当前价格:$6.48
市值:163 亿美元
完全摊薄估值(FDV):330 亿美元
用户采用情况
网络的用户参与情况如下:
链上激活钱包:已激活的链上钱包超过 1200 万个,与 1 月的约 100 万个相比有显著增长。
每月活跃钱包:每月活跃钱包数量为 420 万个,高于 1 月的约 30 万个。
TON DEX 生态:DeDust 和 STON.fi
TON 区块链上的去中心化交易所(DEX)生态以其创新性和用户参与度为特色,七个运营中的 DEX 对生态系统做出了显著贡献。2024 年,链上数据显示了交易和日活跃用户的显著上升趋势,主要受 Open League 计划和 USDT 原生集成的推动。在这些平台中,DeDust 和 STON.fi 因其显著的交易量和 TVL 而脱颖而出。
DeDust 和 STON.fi 都在 TON 最近 TVL 的增长中起到了重要作用,特别是通过 Open League 的增强流动性池计划推动的。该计划为参与 DeFi 活动的用户提供 TON 奖励,显著推动了 TVL 的增长,特别是在该计划的前四季期间。对于第五季,参与者可以在 DeDust 和 STON.fi 上探索增强的池选项。
STON.fi
STON.fi 是 TON 中 TVL 最高的应用程序。它因与 TON 钱包的集成而闻名,简化了用户在生态系统内直接交换代币的过程,它还允许用户成为流动性提供者,参与质押和农场活动还能获得额外好处。主要统计数据包括:
TVL:持有 2.77 亿美元的 TVL。
战略发展:STON.fi 计划发展成为一个跨链 DEX,将引入订单簿和保证金交易等功能,显著扩大其市场吸引力和功能。
DeDust 在 TON 上作为一个自动做市商(AMM)运行,是网络上 TVL 排名第二的应用程序。它无缝集成了各种资产类型,包括本地代币和来自其他区块链的代币。根据最新数据:
TVL:2.58 亿美元的 TVL。
质押和 SCALE 代币:它提供了一个质押计划,将交换费用转换为 SCALE 代币,用于奖励用户。这不仅促进了流动性,还稳定了生态系统。
交易效率:DeDust 针对低气费进行了优化,支持低成本交易。它支持稳定币交换和复杂的交易类型,如多跳交易。
互操作性功能:具备一个早期阶段的以太坊桥接,增强了管理包装资产(如 WBTC 和稳定币)以及跨区块链网络进行资产移动的能力。
对比: DeDust vs. STON.fi
Swap.coffee:TON 上新的 DEX 聚合器
TON 区块链最近迎来了其 DeFi 生态系统中的一个新成员,Swap.coffee,一个旨在通过提供最佳交换路径来增强用户交易体验的 DEX 聚合器。该平台以其用户友好的界面脱颖而出,简化了各层次用户的交易过程,通过自动选择 DEX 并管理流动性问题。
对于有经验的交易者,Swap.coffee 提供了高级设置,允许自定义交易策略,尽管风险较高,但为大型交易提供了显著的节省机会。此功能专门面向寻求更多控制权和更高利润率的经验丰富的用户。
在 TON 上使用 Tonstakers 进行流动质押
Tonstakers 是 TVL 排名第三的项目,管理着 2.12 亿美元。
Tonstakers 在 TON 区块链中引入了一种动态的流动质押方法,提供了用户在安全、平等和透明的条件下获得收益的机会。该服务专为希望在不牺牲访问其质押资产的情况下为区块链安全做出贡献并获得奖励的用户量身定制。
安全和开放的流动质押
Tonstakers 与 TON 核心开发者合作,确保平台稳健并在 TON 生态系统中良好整合。它以透明和安全为核心,其开源协议可在 GitHub 上审查和贡献。此外,平台的安全措施已通过领先的区块链安全公司 Certik 的审计,确保其从核心上是安全的。
非托管质押
Tonstakers 的一个突出特点是其非托管质押方法。用户对其资产保持完全控制,没有任何中介,这意味着虽然他们的 TON 币被质押,但它们并未被 Tonstakers 持有或控制,而是始终由用户自行掌握。
Telegram 广告:利用 TON 进行有效营销
TON 与 Telegram 的合作的一大优势在于其吸引 Web2 人才库的能力。这种吸引力主要归因于在 Telegram 平台中集成的熟悉的营销和渠道获取工具。
Telegram 广告允许项目购买在 Telegram 频道底部显示的广告。这一功能已被证明是许多在 Telegram 运营的 Web3 初创公司的上市战略的一个非常有效的组成部分。这些广告不仅有助于扩大项目的覆盖面和知名度,还促进了与目标用户群的直接互动。
Telegram 广告的一个关键方面是其支付结构。广告是用 TON 购买的,值得注意的是,50% 的广告收入会以 TON 的形式分配给频道所有者。这种收入共享模式激励频道所有者积极参与广告网络,增强了生态系统的整体增长和参与度。
广告可通过 https://ads.telegram.org/ 或 https://fragment.com/ads 购买。
TON 在亚洲的增长采用
利用 Telegram Mini Apps 进行互动和交易
Hamster Kombat 是一款点击即赚的游戏,玩家在游戏中扮演加密货币交易所 CEO 的角色。通过点击屏幕上的仓鼠,玩家可以累积游戏点数,并通过多种方式获得奖励。游戏结合了简单的点击机制、被动收入挖矿功能和卡牌系统,增强了其深度和娱乐性。根据官方 Twitter 账号,截至 6 月 24 日,已有 2 亿只“仓鼠”参与!
在伊朗德黑兰,出租车司机、骑自行车的人和行人都在炎热的六月红绿灯下,疯狂地点击手机屏幕。他们的目标是一个名为“Hamster Kombat”的应用程序,他们相信这个应用程序能让他们致富。
Iran 的 Hamster Kombat 热潮类似于 Axie Infinity 在东南亚的成功。在菲律宾高失业率期间,Axie Infinity 玩家通过玩游戏每月平均收入超过 300 美元。 Hamster Kombat 不仅仅是一款游戏;显然,它正在推动 Web3 的大规模采用并促进社区建设。
(Notcoin VS Catizen )
与 Bitget 集成以增强交易便利性
Bitget 迅速集成了 Telegram 迷你应用程序,提供如在 Telegram 内直接现货交易的功能。此集成使用户无需在不同应用程序之间切换即可轻松交易加密货币。在以移动优先策略为主导的地区,将社交背景与加密货币交易相结合的便利性可能会显著增强用户采用率和市场渗透率。
Bitget Telegram 小程序
TON 上的游戏开发和 GameFi
亚洲游戏工作室主导了移动游戏,并将在 TON 上成为一股巨大力量。
此外,总部位于香港的 Animoca Brands,作为 GameFi 领域的关键参与者,已成为 TON 区块链上最大的验证者。此地位凸显了 TON 在支持第三方游戏和 GameFi 项目中的重要性。TON Play 平台为开发者提供了将现有在线游戏直接移植到 Telegram 的工具,借助其庞大的用户基础,并通过去中心化游戏促进新的互动形式。
Web3 开发计划
TON 基金会与腾讯云和 Chainbase 合作,旨在简化开发流程并增强开发者的部署能力,进一步促进 Web3 技术的采用。通过提供必要的工具和资源,这一计划旨在使开发人员更容易在 TON 区块链上创建和发布应用程序。
在阿联酋的认可和采用
阿拉伯联合酋长国(UAE),特别是迪拜国际金融中心(DIFC),已正式认可 TON 区块链,与比特币和以太坊等主要加密货币一起。这一认可允许迪拜的金融机构使用 Toncoin 进行交易,展示了 TON 在重要金融市场中日益增长的接受度和机构信任。官方认可不仅增强了 TON 的信誉,也为其在该地区的金融交易和监管框架中的使用开辟了众多可能性。
印度
印度拥有全球第二多的智能手机用户,提供了显著的智能手机普及潜力。2016 年,Reliance Jio 的推出彻底改变了电信行业,通过大幅低于市场价格的数据定价,导致数据消耗大幅增加,从每用户每月平均 400MB 跃升至 11GB。目前,虽然全球 1GB 数据的平均价格为 5.09 美元,但在印度,价格仅为 0.09 美元。
这为 Telegram 及其生态系统创造了理想的环境。Telegram 在印度拥有超过 1 亿次下载,是最受欢迎的消息应用程序之一。将这些用户整合到 TON 生态系统中,提供了一个将这个庞大用户群货币化的独特机会。
随着 Web3 越来越成为主流,更多应用程序将优先考虑移动优先的 UI/UX 设计,以满足类似于 Telegram Mini 应用模型的广大智能手机用户市场。印度将在未来的消费者应用程序开发和用户增长中成为关键地区。
七、未来展望
TON 战略定位于为 Telegram 社区解锁众多货币化、分享和发展业务的机会。一个突出的例子是 TON 网络上的去中心化市场 Fragment,用户可以在其中交易虚拟电话号码和定制的 Telegram 用户名。到目前为止,Fragment 已促成了超过 3.5 亿美元的销售额,展示了平台的潜力。即将到来的一个有前途的发展是将 Telegram 贴纸转变为 NFT,这可能显著增强参与度和收入。鉴于已经发送了 7300 亿个贴纸,将它们作为 NFT 在 TON 区块链上提供,呈现了一个巨大的机会。
Telegram 正在通过其 Fragment 平台整合内容创作者和频道所有者的收入分享,利用 TON 区块链,逐步转变其收入模式。这一从传统社交媒体模式的转变允许创作者直接从其频道上的广告收入中获利,促进了数字生态系统中财务利益的更公平分配。这种方法不仅奖励创作者的内容,也加强了平台与用户之间的关系。此外,内置的上链和下链通道(包括银行转账和交易所)提供的无气费转账功能增强了可访问性和可用性,特别有利于那些缺乏银行服务的开发中国家用户。
Telegram 已成为首个严肃涉足游戏领域的聊天应用程序。自 2016 年为 Telegram 机器人集成 HTML5 兼容性以来,TON 区块链的发展旨在进一步减少用户和开发者的摩擦。通过 TON,开发者可以访问支付通道、用于游戏内资产的去中心化存储以及用于安全和自动化游戏机制的智能合约,使他们能够有效地将其内容分发到一个拥有 9 亿月活跃用户的社区。
TON 通过将 Telegram 建立为 Web2 用户向 Web3 过渡的主要门户,区别于微信等平台和其他西方社交应用。凭借约 9 亿 MAU,Telegram 代表了最大的“Web2.5 用户”池之一,并成为主要加密市场的主要分销渠道。与 Coinbase 和 Binance 等中心化交易所不同,Telegram 的社交性质使其更适合将社交功能与财务激励相结合的应用程序,为游戏和其他互动体验提供了更好的产品市场契合。
分销是 TON 最近成功的关键,突显了 Web3 游戏开发者在获取玩家方面面临的挑战。增长计划,包括资助、技术支持和营销协助,加速了团队进入生态系统的步伐。在短期内,许多团队可能会利用 TON 当前的思维影响力吸引用户到他们的游戏或协议。随着开发者工具和支持变得更加成熟,采用类似微信平台的经验教训,并以 Telegram 为本土的方式适应的游戏将成为重要的案例研究。
展望未来,TON 的前景光明,其在货币化、稳定币集成以及迷你应用程序和游戏繁荣生态系统方面的潜力巨大。通过利用其庞大的用户基础、可扩展的基础设施和创新的收入模式,TON 在区块链领域有望成为领先力量,推动去中心化金融和数字内容创作的重大进展。 END
* 声明:本内容不构成投资建议或财务规划。在进行任何投资或财务决策之前,请咨询合格的专业人士。
Ryze Labs
Local Insights , Global Impact
Ryze Labs 是连接东西方的桥梁,我们希望加速新兴市场中 Web3 的发展,并影响全球的 Web3 世界。
Ryze Labs 曾成功投资了 Polygon、Sui、Solana、LayerZero 和 Wintermute 等高增长潜力项目。
关注我们:
Ryze Labs Website:
https://ryzelabs.io
Ryze Labs Twitter:
https://twitter.com/RyzeLabs
Ryze Labs Substack:
https://ryzelabs.substack.com
免责声明:文章中的所有内容仅代表作者的观点,与本平台无关。用户不应以本文作为投资决策的参考。
你也可能喜欢
Bitget 将捐赠 1,200 万港元,支持香港大埔火灾救援及重建工作
Animoca Brands高管:2026年将拓展业务重心,聚焦稳定币、AI与DePIN领域
Bitget现货杠杆关于暂停 ELX/USDT 杠杆交易服务的公告
网格新人福利:领取 150 USDT 双重欢迎礼
